15.6. Ensign Sleep Stages
            Download PDF
×
Menu
 
 

15.6. Ensign Sleep Stages

 
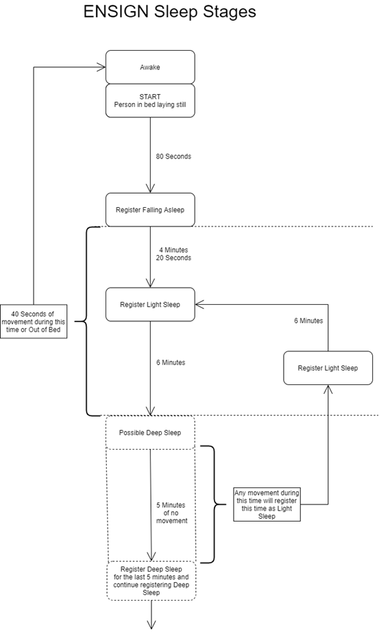
How ENSIGN Sleep Stages work:
 
Ensign Sleep Stages are based on the client's movement.
 
Falling Asleep
 
Once a person is in bed and laying still without any movement for 80 Seconds, the system will then determine the person is now falling asleep.
 
Light Sleep
 
Once a person has being laying still for a further 4 Minutes and 20 Seconds (6 minutes from the time of laying still), the system will then determine the person is in light sleep.
 
Deep Sleep
 
Once a person has being laying still for a further 6 Minutes (12 minutes from the time of laying still), the system will then determine the person is in deep sleep.
 
This deep sleep state must last for more than 5 minutes. If there is any movement during the 5 minutes period, then the state is set to light sleep and another 12 minutes needs to elapse before Deep Sleep is registered again.
 
Any movement in deep sleep will set the status back one to light sleep. After this it will take another 12 minutes for the system to register deep sleep.
 
In light sleep, a movement of 40 seconds will set the status to awake, and the process will start again
 
Refer to the following diagram for a visualisation of the process: